Managing Credential Status
Learn about the lifecycle of issued credentials, including how credential states are reflected in the system and how to manage the validity of an issued credential.
Credential validity
When issuing a credential the issuer is making assertions about a subject. In making these claims, the issuer takes on a certain responsibility for the truth of these claims. But it's important to recognize that the responsibility holds not just at the time of issuance but for as long as the credential can be used by the holder.
Since verifiers and holders rely on the asserted claims of a credential, it is important that issuers use the mechanisms available to them to maintain accurate validity of issued credentials. If the claims asserted are no longer true, the issuer must update the credential accordingly. Active management of credential validity creates trust in the issuer and in the identity ecosystem.
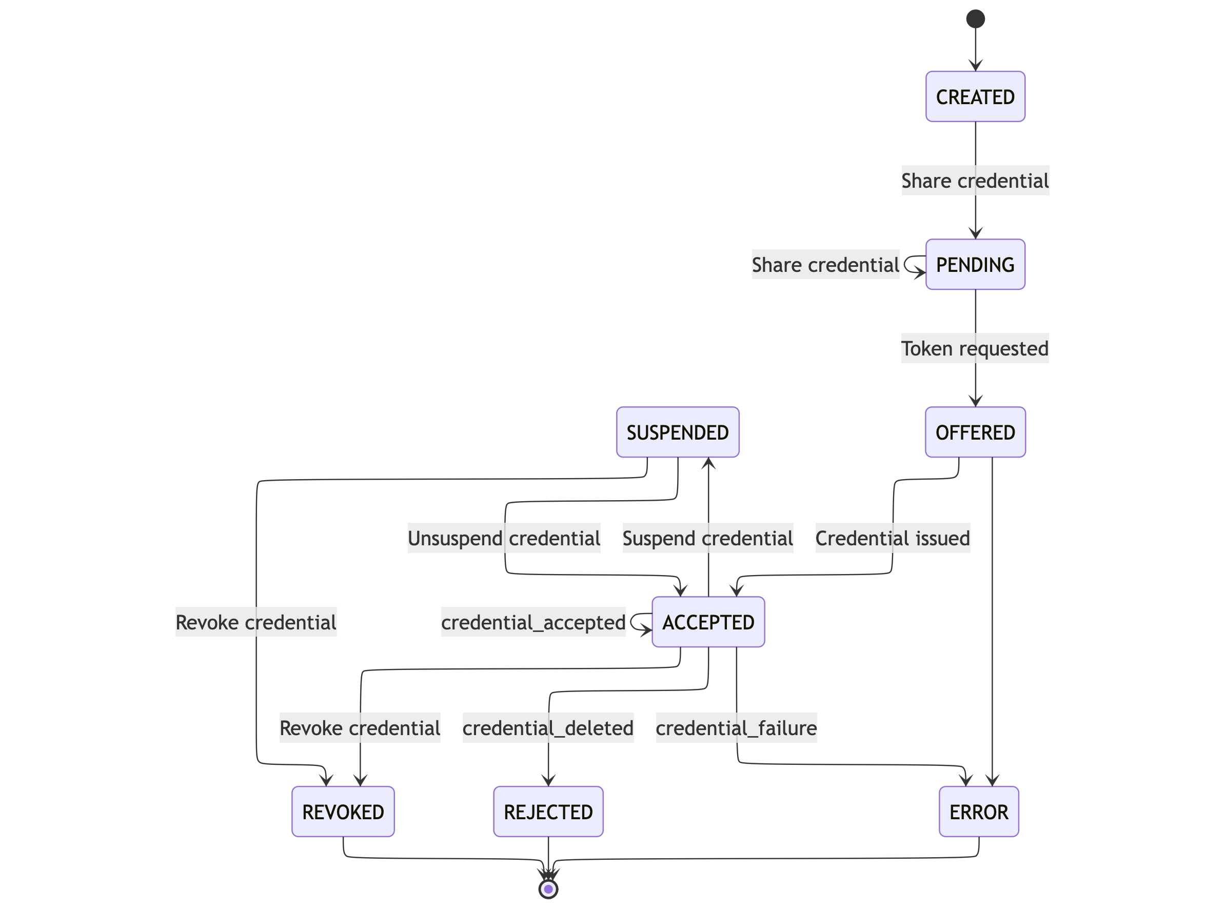
Credential states in the system
To help you manage credentials and credential validity, credentials in the
system have state representations to reflect where they are in the lifecycle
and their current validity status:
Credential states states for issuance
Some suspension and revocation methods are not instantaneous because
they rely on not renewing credentials which will expire at a later
time. For these, the credential will be valid for the holder for some time
while SUSPENDED or REVOKED for the issuer.
Issuance notification
The system pairs credential issuance with a notification_id. Enabled
wallets use the notification endpoint — for example
/ssi/openid4vci/draft-13/{id}/notification — to inform the issuer
the result of the offer with one of the following responses:
credential_acceptedcredential_failurecredential_deleted
Manage validity of an issued credential
The schema of a credential defines whether an issued credential can be suspended or revoked, while the revocation method determines the mechanism for how a credential is suspended or revoked.
Choose a revocation method
When creating a credential schema you define the revocation method that will be used to manage the validity of credentials issued with that schema.
When retrieving the configuration through the API, the revocationMethods
capability of credential formats lists the revocation methods that can
be used with each credential format.
Any credential schema can be created with the revocation method as NONE.
Credentials issued with no revocation method cannot be suspended nor revoked
and remain valid indefinitely, unless revocation is handled by another source
or the credential includes some kind of inherent limitation such as an
attribute specifying expiration time.
Enable suspension
When creating a credential schema you can also enable suspension for certain
credentials. For suspension to be enabled a revocation method must be chosen
and that method must allow for suspension. When retrieving the configuration
through the API, the operations capability of revocation methods lists
whether the method enables suspension, revocation or both.
Suspend a credential
Use suspension to make a credential invalid with the possibility of future reactivation.
For credentials that can be suspended, use the suspend endpoint. You can optionally specify a time when the credential should be reactivated automatically by the system. Otherwise the suspension remains in place until you either reactivate or revoke the credential.
The task SUSPEND_CHECK checks suspended credentials against their
suspendEndDate and reactivates them once it has passed. When you build
your application, decide how often and when you want to
run this check.
Reactivate a credential
A suspended credential can be reactivated at any time using the reactivation endpoint. Credentials which were suspended with a specified reactivation time will be reactivated at the specified time unless manually reactivated before.
Revoke a credential
Revoke a credential to render it permanently invalid.
Instantaneous vs. delayed validity changes
When suspending or revoking a credential, these changes in validity are sometimes instant and sometimes delayed, depending on the revocation method used. This is due to the nature of the mechanism used by the method.
There are two major kinds of revocation methods: list-based and expiration-based.
List-based methods involve publishing a list that reflects the validity status of credentials. Information about how to access the list and where in the list the credential's validity status can be found is put directly into the credential. During the verification process the verifier's system checks the list to get the latest validity status. This method produces virtually instantaneous suspension and revocation for the issuer since they manage the published list in real time.
Expiration-based methods involve the credential, either the credential itself or an extra credential attached to the original credential, having a short validity duration and then reissuing the credential shortly before it expires. In these methods the system is configured to reissue the credential according to configured durations unless you have suspended or revoked the credential. When you do suspend or revoke a credential that uses one of these methods, you are instructing the system to not reissue the credential the next time the holder's wallet requests a reissuance. When you suspend or revoke, the credential remains valid in the holder's wallet until it expires.
Expiration-based methods include any credential in the ISO mdoc format and
any credential that uses the LVVC revocation method. Timelines for expiration-based
methods are fully configurable; configure the MDOC format for ISO mdocs
and the LVVC revocation method to set desired durations.
Related guide: System configuration
Credential deletion
Conditions for credential deletion:
- If the credential is in state
ACCEPTEDand its schema includes a revocation method, the credential cannot be deleted. - If the revocation method is
NONEthen the credential can be deleted in any state.
The history action DELETED is recorded and the credential is no longer
retrievable.
Deletion of a credential has no impact on a holder's ability to keep and use the credential.